泰山玻纖維生產安全事故現場處置方案
本案例摘自“國家安全生產應急救援指揮中心”資料的
《泰山玻璃纖維有限公司一分廠生產安全事故現場處置方案》
目錄
1事故風險描述
1.1主要危險化學品識別
1.2事故風險描述
2應急工作職責
2.1應急指揮小組
2.2職責
3應急處置
3.1事故應急響應程序
3.2現場初期處置措施
4注意事項
4.1佩戴個人防護器具
4.2使用搶險救援器材
4.3現場自救互救
4.4現場應急處置能力
4.5應急救援結束后的注意事項
5附件
5.1內部人員聯系方式
5.2應急物資清單
5.3現場應急疏散圖
1.事故風險描述
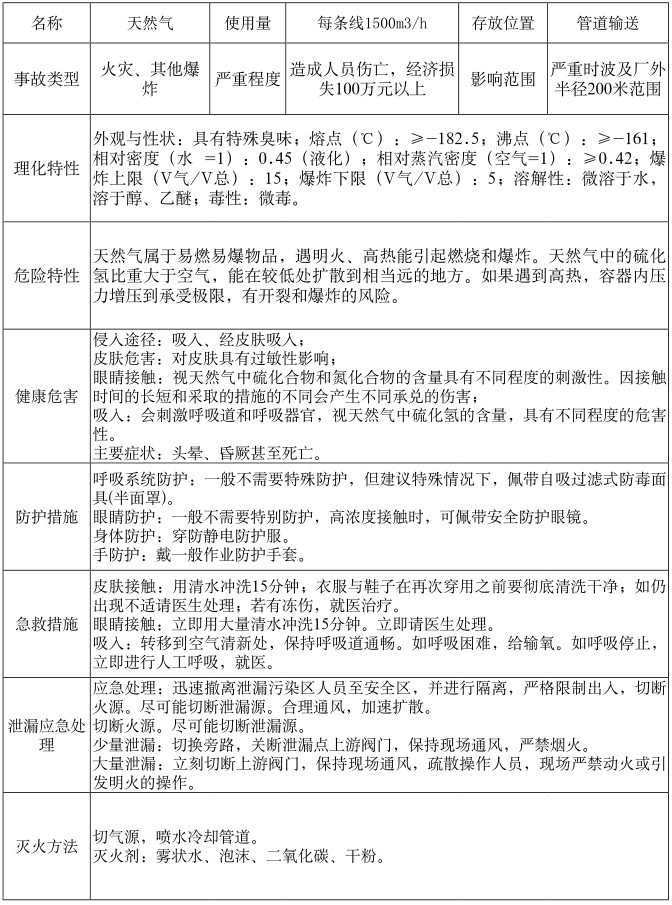
1.1主要危險化學品識別
根據《危險化學品名錄(2015版)》,分廠主要涉及危險化學品:天然氣、氧,危險、有害特性見下表:




2.應急工作職責
2.1應急指揮小組
組 長:分廠負責人
副組長:工段長
組 員:安全員、班長
2.2職責
2.2.1組長
1)負責初步判斷響應等級,下達應急處置指令;
2)負責應急事故的初期組織,指揮工作;
3)負責向公司應急指揮部匯報事故發生及后續情況。
2.2.2副組長
協助組長負責現場處置方案的具體實施,落實應急指揮小組組長的指令,并隨時向組長報告有關情況;
2.2.3組員
負責執行應急指揮小組的指令,按照現場處置方案,實施應急處置任務,對處置過程中出現的問題和異常及時反饋給應急指揮小組。
3.應急處置
3.1事故應急響應程序

3.2現場初期處置措施
3.2.1窯爐玻璃液泄漏應急處置
玻璃液屬于高溫液體,溫度高達1300~1400℃,高溫玻璃液會引起流經區域的設備、物資等著火,從而引發火災,同時在使用水冷卻高溫玻璃液時,會產生大量高溫水蒸氣,一是阻礙現
場應急處理視線,二是會對人體造成灼燙等傷害。玻璃液泄漏要根據泄漏位置及泄漏程度采用不同的處理措施,根據窯爐侵蝕原理,發生漏液可能性較大的位置有:窯爐投料口、池壁、流液洞、池底鼓泡或電極磚、通路等位置,應急處理時,根據不同的位置,采取相應的處置措施。

























4.注意事項
4.1佩戴個人防護器具
1)現場進行應急救援時,必須正確佩戴勞保用品;
2)勞保用品使用前,應檢查勞保用品的完整性和可靠性;
3)應急勞保用品應專門存放和維護。
4.2使用搶險救援器材
1)使用消防水槍時,必須兩人手持槍頭,且人員位置站在玻璃液堆4米以外;
2)使用滅火器時,應站在上風向;
3)使用帶電應急救援物資時,使用前應檢查完好性,避免產生觸電等二次傷害。
4.3現場自救互救
1)救治在火災內窒息的員工時,應穿戴正壓式空氣呼吸器,在保障自身安全的情況下方可施救,不得盲目施救;
2)對窒息人員進行胸外按壓和人工呼吸時要將窒息人員運送至環境安全處進行;
3)如事件失控,對人員生命安全構成威脅時,應立即撤離危險區域。
4.4現場應急處置能力
應急操作及搶險人員要具備相應崗位知識。
4.5應急救援結束后的注意事項
應急救援結束后對事故區域進行再次檢查,防止二次事故發生。
5 附件




? 如果本文對您有幫助,請分享給您的朋友!
【提示】:
1.不斷更新的好資料和答疑集錦在 m.rwfx168.com “找資料”欄目公布。
2.QQ群:群友2000人,專業高質、答疑解惑、互動交流,Q群名:中國設備管理, Q群號: 283752911
主要交流:設備管理體系標準、ISO55001資產管理、設備完整性管理、6S管理、目視管理、安全管理、企業管理等,純廣告者禁入!
3.加"中國設備管理" Q群,總有一個人知道你問題的答案!
4.優秀留言有機會錄入“找資料”欄目答疑集錦,并歡迎大家來稿分享。


